MG冰球突破官网网站
导航
学校首页
本站首页
学院简介
内设机构
现任领导
联系我们
学院简介
科学研究
科研成果
科研机构
科研项目
学术团队
学术论坛
师资队伍
学院师资
兼职教师
人才培养
研究生
本科生
招生就业
本科生招生
研究生招生
就业信息
党建工作
组织机构
理论学习
党员活动
学院工会
专题教育
党建双创
学生部落
信息公开
公示信息
规章制度
下载中心
审核评估专栏
政策文件
资料学习
评建动态
评估材料
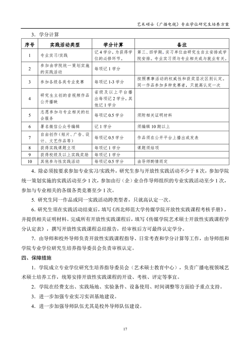
MG冰球突破官网网站硕士研究生培养方案
来源:MG冰球突破官网网站
发布时间:2022-12-06
浏览次数:
535